根据《关于印发<太阳成tyc7111cc 2019-2020 学年春学期延期开学期间本(专)科教学工作实施方案>的通知》 (内科大发﹝2020﹞13号)文件要求,公司按照“停课不停教、停课不停学”的总体要求,组织制定了四个本科专业的在线教学工作方案,明确授课内容、课程安排、授课组织形式。公司教授委员会以视频会议等形式审定了各专业在线教学工作方案,方案具体如下。
一、总体要求
根据公司在疫情期间“停课不停教不停学”的总体工作要求,公司要求 2 月 22 日前本学期所有任课教师(课程教学、课程设计、课程实验、毕业设计、毕业实习等)完成线上课程教学资源准备,如教案、PPT、习题、电子教材、作业、参考文献等学习资料上传至公司网络综合教学平台;任课教师学会雨课堂、腾讯视频会议等线上教学工具并完成在线教学授课演练。任课教师和班主任通知到每位员工 2月 24 日开始按照正常教学时间安排进行在线学习等。
二、成立在线教学工作领导小组
为保证疫情防控期间公司在线教学各项工作有序开展,落实到位,特成立公司在线教学工作领导小组如下:
组长:金 光 李卫平
成员:孙岩柏 张连科 陈伟鹏 张 凯 郑春丽
姜庆宏 庞赟佶 敬双怡 黄 军 郭 昫
三、各专业理论课程在线教学工作安排
充分利用国家、地方、公司现有的优质网络课程资源,在线教学按教学进度组织,不得超前超限超纲。员工返校后,各任课教师根据在线教学的进度与效果,合理调整后续集中授课计划。
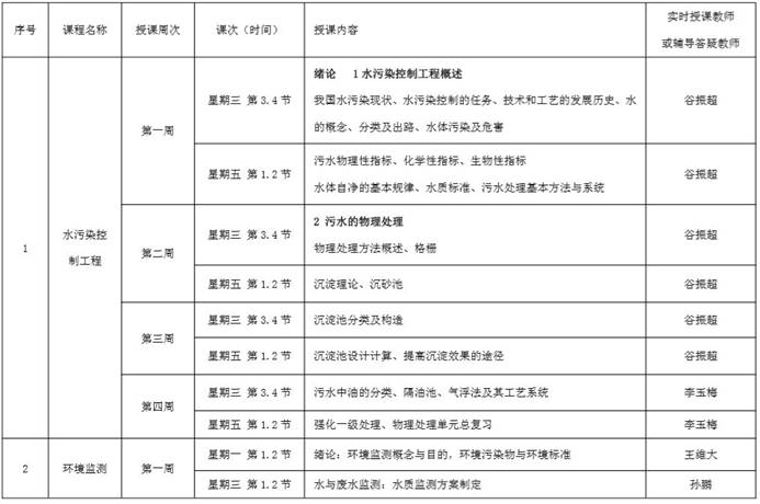
1.给排水科学与工程专业
给排水科学与工程专业理论教学课程线上教学工作计划如下表所示。



2.建筑环境与能源应用工程专业
建筑环境与能源应用工程专业理论教学课程线上教学工作计划如下表所示。



3.环境工程专业
环境工程专业理论教学课程线上教学工作计划如下表所示。




4.能源与动力工程专业
能源与动力工程专业理论教学课程线上教学工作计划如下表所示。


四、实践教学与毕业设计(论文)
各专业开设的实验及实习等实践教学环节根据疫情情况,待员工返校后集中开展。课程设计均开设于学期靠后的教学周,按原教学计划执行。
毕业设计(论文)教学环节,使用“老员工毕业设计(论文)管理系统”在线组织教学活动,任课教师通过网络、QQ 和微信等方式进行指导。前三周的毕业实习时间先安排毕业设计,进行资料收集整理(包括外文翻译、小论文等)、撰写论文综述、设计计算等。毕业实习采取边设计边实习或先设计后实习等方式组织。
五、组织实施
在线教学工作具体实施方案按照公司《关于做好 2019-2020 年春学期疫情防控期间本科教学工作安排的通知》执行。
六、质量保障
公司制定详细的疫情防控期间教学督导工作方案,充分发挥公司教学督导组的指导、监督作用,通过不定期抽查和检查任课教师的教学资源准备及执行情况,发现问题及时讨论研究并要求予以纠正,做好在线教学质量监督与保障。党政教领导制定工作计划和方案提高对教师及员工的要求,不定期抽检、督促、指导,保证全体教师按部就班、保质保量地完成各环节教学任务,对发现的问题及时召开视频工作会议进行讨论研究提出解决方案。
太阳成tyc7111cc
2020.02.23